English
网站地图
联系我们
首 页
关于我们
公司简介
领导致辞
组织架构
资质荣誉
企业文化
大事记
联系我们
新闻与事件
公司新闻
行业新闻
国资动态
媒体聚焦
企业专题
风采展示
业务与产品
业务介绍
产品介绍
科技创新
科研工程团队
创新平台
科研成果
专利展示
营销网络
服务范围
销售网络
技术咨询
业绩展示
人力资源
人才战略
加入我们
人力资源动态
出版刊物
低碳化学与化工
精细化工
组织架构
公司简介
领导致辞
组织架构
资质荣誉
企业文化
大事记
联系我们
首页
>
关于我们
>
组织架构
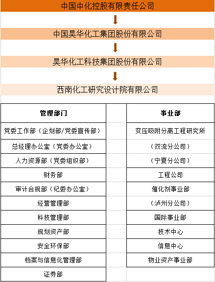
组织架构
商务垂询
电话号码:
028-85968035(变压吸附技术)
028-89461325(工程开发设计与总承包)
028-85962857(催化剂产品)
028-85964531(技术研发和升级业务)
0411-84674606(精细化学品)
电子邮箱:
sales@swrchem.com
打印
网站地图
联系我们
RSS
点击下载
技术产品简介
联系我们
|
网站地图
|
法律声明
|
投诉与问卷
|
RSS订阅
|
常见问题
西南化工研究设计院有限公司 版权所有 未经允许请勿转载
蜀ICP备12008600号-8